T+A V10 tube amplifier - горит резистор в сетке EL509
- Автор
- Сообщение
-
Не в сети
- Сообщения: 95
- Зарегистрирован: Пт фев 13, 2026 6:37 am
- Город: San Francisco, CA
T+A V10 tube amplifier - горит резистор в сетке EL509
куды смотреть? принесли починить, я пока не открывал, а думаю что смотреть в первую очередь.
суть: усил работал после чего сгорел двухваттный резистор 680ohm в сетке выходной лампы в одном канале. Сгорела лампа.
Резистор кто то менял, лампу тоже - после чего сгорела замена.
на схеме похоже ножки лампы указаны неверно но суть понятна.
Лампы на замену есть. Чтоб проверить. Но жалко жечь просто так.
с чего на сетку фигачит большой ток?
service manual
https://forum.vegalab.ru/attachment.php ... 1772920769
суть: усил работал после чего сгорел двухваттный резистор 680ohm в сетке выходной лампы в одном канале. Сгорела лампа.
Резистор кто то менял, лампу тоже - после чего сгорела замена.
на схеме похоже ножки лампы указаны неверно но суть понятна.
Лампы на замену есть. Чтоб проверить. Но жалко жечь просто так.
с чего на сетку фигачит большой ток?
service manual
https://forum.vegalab.ru/attachment.php ... 1772920769
-
Не в сети
- Сообщения: 45
- Зарегистрирован: Сб фев 07, 2026 7:42 am
- Город: 74RU
T+A V10 tube amplifier - горит резистор в сетке EL509
может что-то с выходным трансформатором ? я б в разрыв подключил бы лампочку от холодильника на 15W загорится или нет, а питание подал бы с транса другого, рабочего канала.
-
Не в сети
- Сообщения: 115
- Зарегистрирован: Вс мар 01, 2026 6:59 am
- Город: 30 rus
T+A V10 tube amplifier - горит резистор в сетке EL509
померь и сравни омические сопротивления с панелек ламп на землю..и на плюс питания..Maxxim писал(а): Пн мар 09, 2026 5:15 am Резистор кто то менял, лампу тоже - после чего сгорела замена.
в обеих каналах... лампы сначала вытащи...по результатам посмотришь..
раньше даже были омические карты
метод безопасен..
ну и С284 НА УТЕЧКУ ПРОВЕРЬ
не прёт ли с него постоянка
_________________

-
Не в сети
- Сообщения: 11
- Зарегистрирован: Пт янв 30, 2026 10:07 pm
- Город: 57RUS
T+A V10 tube amplifier - горит резистор в сетке EL509
Как вариант неисправна ламповая панелька, прогорела, либа плата прогорела, если панелька впаяна, встречался помнится такой дефект в ламповой аппаратуре.
-
Не в сети
- Сообщения: 26
- Зарегистрирован: Вт янв 27, 2026 8:44 pm
- Город: Санкт-Петербург
T+A V10 tube amplifier - горит резистор в сетке EL509
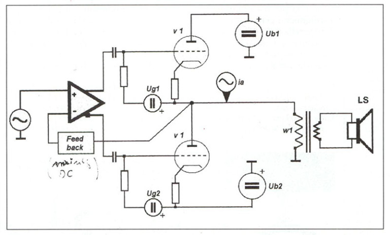
Усилитель - бестрансформаторный!
Смешная версия - нет питания на аноде, и вторая сетка пытается быть анодом. Отчего ей становится плохо :( Очень может быть, что прав gsmart, и виновата панелька - нет контакта у анодной ножки
-
Не в сети
- Сообщения: 95
- Зарегистрирован: Пт фев 13, 2026 6:37 am
- Город: San Francisco, CA
T+A V10 tube amplifier - горит резистор в сетке EL509
усилитель трансформаторный
но - своеобразный.
транс я могу померять - но тут фигачит избыточный ток на сетку лучевого тетрода.
питание пока не проверял - транс на 220v еще не доехал.
панели проверю. кондер - хороая идея, хотя я не свосем понимаю как постоянка на управляющей может влиять.
но - на защитную сетку?
но - своеобразный.
транс я могу померять - но тут фигачит избыточный ток на сетку лучевого тетрода.
питание пока не проверял - транс на 220v еще не доехал.
панели проверю. кондер - хороая идея, хотя я не свосем понимаю как постоянка на управляющей может влиять.
но - на защитную сетку?
-
Не в сети
- Сообщения: 26
- Зарегистрирован: Вт янв 27, 2026 8:44 pm
- Город: Санкт-Петербург
T+A V10 tube amplifier - горит резистор в сетке EL509
Все-таки такой усилитель надо считать безтрансформаторным, транс просто на выходе включен, в схему усилителя не входит. Ну и ессс-но, его для проверки можно и без трансформатора включить, например нагрузив резистором
-
Не в сети
- Сообщения: 95
- Зарегистрирован: Пт фев 13, 2026 6:37 am
- Город: San Francisco, CA
T+A V10 tube amplifier - горит резистор в сетке EL509
в схему то входит, раз он в наличии. просто не совсем стандартный пушпулл. Для якобы исключения неидеальности транса, точней совпадения двух обмоток и прочего.
А так - одна обмотка. видимо чем то лучше. Во всяком случае - дороже.
А так - одна обмотка. видимо чем то лучше. Во всяком случае - дороже.
-
Не в сети
- Сообщения: 188
- Зарегистрирован: Чт фев 26, 2026 9:04 am
- Город: СПб
T+A V10 tube amplifier - горит резистор в сетке EL509
ваще не пушпулл ниразу, однозначно.
в терминах п/п силовой - я бы полумостом назвал
-
Не в сети
- Сообщения: 95
- Зарегистрирован: Пт фев 13, 2026 6:37 am
- Город: San Francisco, CA
T+A V10 tube amplifier - горит резистор в сетке EL509
дык две лампы каждая в плече и на обмотку. только не на полуобмотки а мостом на одну.Как в транзисторных, по сути.
-
Не в сети
- Сообщения: 188
- Зарегистрирован: Чт фев 26, 2026 9:04 am
- Город: СПб
T+A V10 tube amplifier - горит резистор в сетке EL509
вот полумост и есть. а никакой не пушпулл.
впрочем, это не объясняет неисправность всё равно
впрочем, это не объясняет неисправность всё равно
-
Не в сети
- Сообщения: 26
- Зарегистрирован: Вт янв 27, 2026 8:44 pm
- Город: Санкт-Петербург
T+A V10 tube amplifier - горит резистор в сетке EL509
Но Вы же не называете транзисторный трансляционный усилитель, работающий на трансформатор, трансформаторным?Maxxim писал(а): Вс мар 15, 2026 12:09 am дык две лампы каждая в плече и на обмотку. только не на полуобмотки а мостом на одну.Как в транзисторных, по сути.
-
Не в сети
- Сообщения: 95
- Зарегистрирован: Пт фев 13, 2026 6:37 am
- Город: San Francisco, CA
T+A V10 tube amplifier - горит резистор в сетке EL509
пока выяснилось что подгорели цепи питания этих сеток. видимо немцы что то не так учли и сначала горят резисторы от проходного тока, подкисают зенеры и затем выбивает mosfet стабилизатора. А NTC в цпи питания ток все же ограничивают видимо и остальное все не помирает.
Но так как оно все одним пучком сделано, то киснет все вокруг. Заказал детальки, придут поменяю , но ворочать этого монстра та еще проблема. Вес реально конский.
Причем и резисторы что должны быть 100ом - стали кто 75 кто 56. и с них эпоксидное покрытие обваливается, с мелких.
вот кусок
Но так как оно все одним пучком сделано, то киснет все вокруг. Заказал детальки, придут поменяю , но ворочать этого монстра та еще проблема. Вес реально конский.
Причем и резисторы что должны быть 100ом - стали кто 75 кто 56. и с них эпоксидное покрытие обваливается, с мелких.
вот кусок
-
Не в сети
- Сообщения: 188
- Зарегистрирован: Чт фев 26, 2026 9:04 am
- Город: СПб
T+A V10 tube amplifier - горит резистор в сетке EL509
в момент пуска, они исполняют роль inrush current limiter (пока заряжаются банки)
потом нагреваются, сопротивление падает, и уже почти ничего не ограничивают
-
Не в сети
- Сообщения: 95
- Зарегистрирован: Пт фев 13, 2026 6:37 am
- Город: San Francisco, CA
T+A V10 tube amplifier - горит резистор в сетке EL509
Ага, полезное знание. Спасибо.
мне кстати не совсем понятно как может у резистора проседать сопротивление? За счет чего ?
мне кстати не совсем понятно как может у резистора проседать сопротивление? За счет чего ?
-
Не в сети
- Сообщения: 188
- Зарегистрирован: Чт фев 26, 2026 9:04 am
- Город: СПб
T+A V10 tube amplifier - горит резистор в сетке EL509
за счет материала рабочего тела (сплавов / оксидов обычно),
у которых проводимость растет при увеличении температуры (ну или по другому - падает сопротивление)
кстати, узел на Т303 и Т302 тоже функцию ограничения пускового тока выполняет, (помимо прочего, и по времени)
у которых проводимость растет при увеличении температуры (ну или по другому - падает сопротивление)
кстати, узел на Т303 и Т302 тоже функцию ограничения пускового тока выполняет, (помимо прочего, и по времени)
-
Не в сети
- Сообщения: 95
- Зарегистрирован: Пт фев 13, 2026 6:37 am
- Город: San Francisco, CA
T+A V10 tube amplifier - горит резистор в сетке EL509
при нагреве я понимаю - но в холодном то как сохраняется?
судя по всему это необратимое изменение.
судя по всему это необратимое изменение.
-
Не в сети
- Сообщения: 188
- Зарегистрирован: Чт фев 26, 2026 9:04 am
- Город: СПб
T+A V10 tube amplifier - горит резистор в сетке EL509
почему необратимое?
NTC термисторы не только для ограничения пусковых токов есть, но и для измерения температуры.
больше температура, меньше сопротивление, и наоборот.
NTC термисторы не только для ограничения пусковых токов есть, но и для измерения температуры.
больше температура, меньше сопротивление, и наоборот.
-
Не в сети
- Сообщения: 95
- Зарегистрирован: Пт фев 13, 2026 6:37 am
- Город: San Francisco, CA
T+A V10 tube amplifier - горит резистор в сетке EL509
Не ,я про обычные резисторы .Я неточно спросил.
у которых по схеме и номинал 100ом, а измеренное 56 и 76. R328 R330
у которых по схеме и номинал 100ом, а измеренное 56 и 76. R328 R330
-
Не в сети
- Сообщения: 188
- Зарегистрирован: Чт фев 26, 2026 9:04 am
- Город: СПб
T+A V10 tube amplifier - горит резистор в сетке EL509
вот это не понятно.
потому как деградация резисторов (а какие там? углеродные, металоскидные, пленочные...) как правило, в плюс идет. а у вас в минус.
могу еще предположить, как вариант, что номиналы менялись (доработки/коррекция) в процессе производства, а схема от более ранних итераций
потому как деградация резисторов (а какие там? углеродные, металоскидные, пленочные...) как правило, в плюс идет. а у вас в минус.
могу еще предположить, как вариант, что номиналы менялись (доработки/коррекция) в процессе производства, а схема от более ранних итераций
Последний раз редактировалось eddddy Вс апр 05, 2026 7:53 am, всего редактировалось 1 раз.
-
Не в сети
- Сообщения: 188
- Зарегистрирован: Чт фев 26, 2026 9:04 am
- Город: СПб
T+A V10 tube amplifier - горит резистор в сетке EL509
а цветная маркировка на них есть? по ней проверить, для интереса
