Корректор Жуковского
- Автор
- Сообщение
-
В сети
- Сообщения: 332
- Зарегистрирован: Вт мар 17, 2026 11:36 am
- Город: Lahr
-
Не в сети
- Сообщения: 168
- Зарегистрирован: Сб фев 07, 2026 11:22 am
- Город: Кирово-Чепецк
-
В сети
- Сообщения: 332
- Зарегистрирован: Вт мар 17, 2026 11:36 am
- Город: Lahr
-
Не в сети
- Сообщения: 168
- Зарегистрирован: Сб фев 07, 2026 11:22 am
- Город: Кирово-Чепецк
Корректор Жуковского
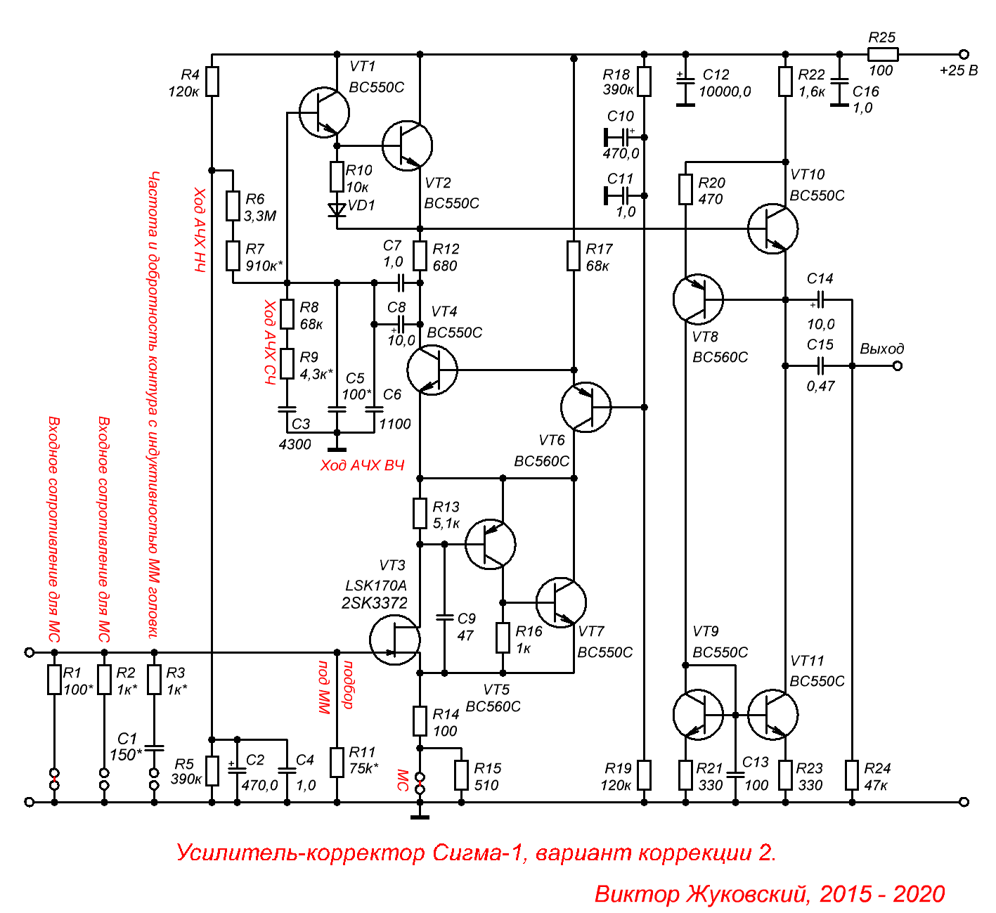
Да, схема понятна; - это один из вариантов схемы Алексея Никитина (где основной элемент усиления - входной полевой транзистор).
А микросхема - это просто сборка транзисторов? (8 шт )?
А микросхема - это просто сборка транзисторов? (8 шт )?
_________________
akost09@yandex.ru
akost09@yandex.ru
-
Не в сети
- Сообщения: 168
- Зарегистрирован: Сб фев 07, 2026 11:22 am
- Город: Кирово-Чепецк
Корректор Жуковского
Сначала не разглядел - это просто дип-переключатели. 
_________________
akost09@yandex.ru
akost09@yandex.ru
-
В сети
- Сообщения: 332
- Зарегистрирован: Вт мар 17, 2026 11:36 am
- Город: Lahr
Корректор Жуковского
s.k.,
Да. Это продолжение идеи Никитина. Полевой транзистор я использовал J113. Никитин тоже его иногда ставит на вход.
Да. Это продолжение идеи Никитина. Полевой транзистор я использовал J113. Никитин тоже его иногда ставит на вход.
-
Не в сети
- Сообщения: 7
- Зарегистрирован: Вт фев 10, 2026 12:56 pm
- Город: Краснодар
Корректор Жуковского
Дядя Фёдор, Сагги на IDSound выкладывал модифицированную Сигму. Там же выкладывали измененную схему стаба для Сигмы.
-
В сети
- Сообщения: 332
- Зарегистрирован: Вт мар 17, 2026 11:36 am
- Город: Lahr
Корректор Жуковского
Calm72,
Там даже видео моё в первом посту есть
Там даже видео моё в первом посту есть
